Various tasks for heterogeneous metadata handling for project finc at Leipzig University Library. Based on luigi from Spotify.
We use a couple of scripts in the repository to harvest about twenty data sources of various flavors (FTPs, OAIs, HTTPs), mix and match CSV, XML and JSON, run conversions and deduplication to create a single file that is indexable and conforms to a customized VuFind SOLR schema, running on an unified index host serving part of the data in the online catalogs of partners.
- Overview in a few markdown slides
Luigi (and other frameworks) allow to divide complex workflows into a set of tasks, which form a DAG. The task logic is implemented in Python, but it is easy to use external tools, e.g. via ExternalProgram or shellout. Luigi is workflow glue and scales up (HDFS) and down (local scheduler).
More on Luigi:
- Luigi docs
- Luigi presentation at LPUG 2015
- Luigi workshop at PyCon Balkan 2018
- Data pipelines, Luigi, Airflow: everything you need to know
More about the project:
- Blog about index [de], 2015
- Presentation at 4th VuFind Meetup [de], 2015
- Metadaten zwischen Autopsie und Automatisierung [de], 2018
Contents.
- Install
- Update
- Run
- Create an aggregated file for finc
- Configuration
- Software versioning
- Schema changes
- Task dependencies
- Evolving workflows
- Development
- Naming conventions
- Deployment
- TODO
$ pip install -U siskin
The siskin project includes a bunch of scripts, that allow to create, inspect or remove tasks or task artifacts.
Starting 02/2020, only Python 3 is supported.
Run taskchecksetup to see, what additional tools might need to be installed
(this is a manually curated list, not everything is
required for every task).
$ taskchecksetup
ok 7z
ok csvcut
ok curl
ok filterline
ok flux.sh
ok groupcover
ok iconv
ok iconv-chunks
ok jq
ok metha-sync
ok pigz
ok solrbulk
ok span-import
ok unzip
ok wget
ok xmllint
ok yaz-marcdumpFor siskin updates a
$ pip install -U siskin
should suffices. If newer versions of external program are required, than please update those manually (e.g. via your OS' package manager).
List tasks:
$ tasknames
A task is an encapsulation of a processing step and can be in theory, anything; Typical tasks are: fetching data from FTP, OAI endpoint or an HTTP API, format conversions, filters or reports. Many tasks are parameterized by date (with the default often being today), which allows siskin to keep track, whether an artifact is update-to-date or not.
Run simple task:
$ taskdo DOAJHarvest
Documentation:
$ taskdocs | less -R
Remove artefacts of a task:
$ taskrm DOAJHarvest
Inspect the source code of a task:
$ taskinspect AILocalData
class AILocalData(AITask):
"""
Extract a CSV about source, id, doi and institutions for deduplication.
"""
date = ClosestDateParameter(default=datetime.date.today())
batchsize = luigi.IntParameter(default=25000, significant=False)
def requires(self):
return AILicensing(date=self.date)
...There are a couple of prerequisites:
- siskin is installed
- most additional tools are installed (or: output of the
taskchecksetupis mostly green) - credentials are configured in /etc/siskin/siskin.ini or ~/.config/siskin/siskin.ini
- some static data (that cannot be accessed over the net) is put into place (and configured in siskin.ini)
- sufficient disk space is available
The update process itself consists of various updates:
- all data sources (crossref, doaj, ...) are updated, as needed (e.g. FTP is synced, OAI is harvested, API, ...)
- the licensing data is fetched from AMSL
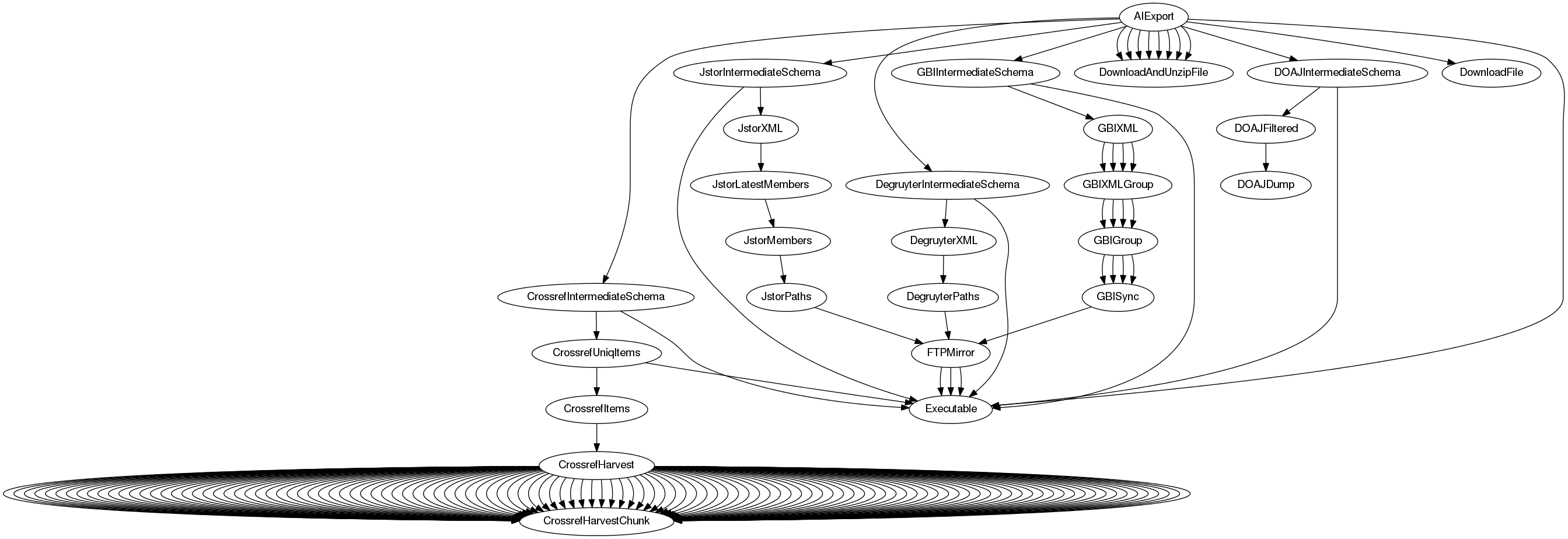
This dependency graph of these operations can become complex:
However, if everything is put into place, a single command will suffice:
$ taskdo AIUpdate --workers 4This can be a long running (hours, days) command, depending on the state of the already cached data.
Note: Currently a jour fixe (the 15th of a month) is used as default for the licensing information (another task, called AMSLFilterConfigFreeze should be run daily for this to work). The jour fixe can be overriden with the current information, by passing a parameter to the AILicensing task:
$ taskdo AIUpdate --workers 4 --AILicensing-override
Once the task is completed, the output of the two tasks:
- AIExport (solr)
- AIRedact (blob, currently microblob)
can be put into their respective data stores (e.g. via solrbulk).
The siskin package harvests all kinds of data sources, some of which might be
protected. All credentials and a few other configuration options go into a
siskin.ini, either in /etc/siskin/ or ~/.config/siskin/. If both files
are present, the local options take precedence.
Luigi uses a bit of configuration as well, put it under /etc/luigi/.
Completions on task names will save you typing and time, so put
siskin_compeletion.sh under /etc/bash_completion.d or somewhere else.
$ tree etc
etc
├── bash_completion.d
│ └── siskin_completion.sh
├── luigi
│ ├── luigi.cfg
│ └── logging.ini
└── siskin
└── siskin.iniAll configuration values can be inspected quickly with:
$ taskconfig
[core]
home = /var/siskin
[imslp]
listings-url = https://example.org/abc
[jstor]
ftp-username = abc
ftp-password = d3f
...
Since siskin works mostly on data, software versioning differs a bit, but we try to adhere to the following rules:
- major changes: You need to recreate all your data from scratch.
- minor changes: We added, renamed or removed at least one task. You will have to recreate a subset of the tasks to see the changes. You might need to change pipelines depending on those tasks, because they might not exist any more or have been renamed.
- revision changes: A modification within existing tasks (e.g. bugfixes). You will have to recreate a subset of the tasks to see this changes, but no new task is introduced. No pipeline is broken, that wasn't already.
These rules apply for version 0.2.0 and later. To see the current version, use:
$ taskversion
0.43.3To remove all files of a certain format (due to schema changes or such) it helps, if naming is uniform:
$ tasknames | grep IntermediateSchema | xargs -I {} taskrm {}
...Apart from that, all upstream tasks need to be removed manually (consult the map) as this is not automatic yet.
Inspect task dependencies with:
$ taskdeps JstorIntermediateSchema
└─ JstorIntermediateSchema(date=2018-05-25)
└─ AMSLService(date=2018-05-25, name=outboundservices:discovery)
└─ JstorCollectionMapping(date=2018-05-25)
└─ JstorIntermediateSchemaGenericCollection(date=2018-05-25)Or visually via graphviz.
$ taskdeps-dot JstorIntermediateSchema | dot -Tpng > deps.pngTo converge the project on a common format run:
$ make imports styleThis will fix import order and code style in-place. Requires isort and yapf installed. Should be executed under Python 3 only (as Python 2 isort seems to have differing opinions).
Other tools:
- use pylint, currently 9.18/10 with many errors ignored, maybe with git commit hook
- use pytest, pytest-cov, coverage at 9%
Some conventions are enforced by tools (e.g. imports, yapf), but the following may be considered as well.
- task class names that produce MARC21 should have suffix MARC, e.g. ArchiveMARC
- task class names that produce intermediate schema files should have suffix IntermediateSchema, e.g. ArchiveIntermediateSchema
- task for a single source should share a prefix, e.g. ArchiveMARC, ArchiveISSNList
- source prefix names should follow the source names (e.g. site of publisher), in German: vorlagegetreu, e.g. DOAJHarvest, GallicaMARC
- potentially long source names can be shortened, e.g. Umweltbibliothek can become UmBi... in umbi.py
- it is recommended that the source file name follows the source name, e.g. DOAJ tasks live in doaj.py
Rough examples:
# coding: utf-8
# pylint: ...
#
# Copyright 2019 ... GPL-3.0+ snippet
# ...
# @license GPL-3.0+ <http://spdx.org/licenses/GPL-3.0+>
"""
Source: Gallica
SID: 20
Ticket: #14793
Origin: OAI
Updates: monthly
Config:
[vkfilm]
input = /path/to/file
password = helloadmin
"""- use double quotes, if possible
- if a module can be used as standalone script, then it should include the following line as first line:
#!/usr/bin/env python
- use six, if necessary
- use
__future__imports if necessary - prefer io.open to raw open, e.g. Python 2 builtin has no keyword
encoding - string literals should be written with the
uprefix (obsolete in Python 3, but required in Python 2)
- prefer logging over print statements
- one suffix for data acquisition tasks, e.g. Harvest, Get, Fetch, Download, ...
A distribution can be created via Makefile.
$ make dist
$ tree dist/
dist/
└── siskin-0.62.0.tar.gzThe tarball can be installed via pip:
$ pip install siskin-0.62.0.tar.gz
If access to PyPI is possible, one can upload the tarball there with:
$ make upload
Which in turn allows to install siskin via:
$ pip install -U siskin
on the target machine.
- The naming of the scripts is a bit unfortunate,
taskdo,taskcat, .... Maybe bettersiskin run,siskin cat,siskin rmand so on. - Investigate pytest for testing tasks, given inputs.
A short video using luigi's on_success and on_failure handlers to make the processing audible.


